2025年度多项全国性设计学科竞赛获奖名单相继公布,我院学子发挥出色,在多个权威赛事中屡创佳绩,累计荣获国家级一等奖13项、二等奖16项、三等奖26项,优秀奖1项,充分展现了我院学子的专业实力与创新活力。
一、中国好创意大赛
中国好创意大赛是我国首个专注于数字艺术设计领域的国家级权威赛事,已纳入教育部中国高等教育学会《全国普通高校大学生竞赛分析报告》竞赛目录。大赛旨在通过竞赛推广数字艺术设计、数字科技创新与产学研融合的最新理念,培养具有创新精神和实践能力的创意人才。第19届大赛共设立23个参赛类别,涵盖数字绘画、交互设计、数字影像、社会创新、传统文化创新等领域,全国参赛高校达3932所,作品总量超过29万件,体现了其广泛影响力。
2025年我院学子在本届大赛中获5项国家一等奖,11项国家二等奖,14项国家三等奖。
二、未来设计师·全国高校数字艺术设计大赛(NCDA)
未来设计师·全国高校数字艺术设计大赛(NCDA)是入选《全国普通高校大学生竞赛排行榜》,近20家教育厅认定,“学习强国”学习平台支持,对接联合国国际赛的全国性大学生竞赛。大赛始于2012年,每年举办一届,已连续举办12届,为艺术设计领域的高水平知名赛事,是高校积极参与的重要竞赛之一。竞赛采用“校赛-省赛-国赛”三级赛制,设立“非命题”、“产教融合/创新创业“、"公益"和“实践挑战”赛道,内容有AIGC、乡村设计、可持续设计、未来设计、国潮·非遗设计、视觉传达设计、动画与视频设计、交互设计、人居环境规划与设计、工业产品设计、时尚设计、虚拟IP及表情包设计、造型艺术、文创产品及城市IP设计、数字摄影、数字音乐、教学案例等。
大赛秉承“设计为人民服务,培养未来设计师”的理念,坚持艺术与技术并重、学术与公益并重,倡导可持续发展,绿色低碳设计,传承红色文化,助力乡村振兴;鼓励大学生积极参与创新设计,用专业知识服务社会、拓展国际视野、培养团队协作精神,成为未来的主力设计师,得到“学习强国”学习平台等权威媒体的宣传报道及联合国机构的称赞。
2025年我院学子共斩获国家级奖项7项,其中一等奖4项、二等奖1项、三等奖2项。
三、米兰设计周中国高校设计学科展
米兰设计周中国高校设计学科师生优秀作品展是由中国教育国际交流协会、中国高等教育学会于2016至2019年期间联合发起并主办的中国高校设计创新实践大赛暨米兰作品展系列活动,旨在构建国内外艺术设计教育的交流平台,推动中国设计走向世界。该展览自2019年起被列入教育部竞赛目录,属于A类赛事,参赛作品分“专项赛场”“命题赛场”和“非命题赛场”三类,覆盖视觉传达、环境设计、数字媒体、学术论文等方向。近年来,赛事规模持续扩大,累计收到全国1300余所高校的38万余件作品,其中逾千件优秀作品在米兰展出。我院积极组织学生参与此项国际性展览,引导学生在设计中融合文化传统与当代语言,显著提升了学生的国际化视野与创新表达能力。
2025年我院学子获国家一等奖4项,国家二等奖4项,国家三等奖8项。
四、全国大学生数字媒体科技作品及创意竞赛
数字媒体科技作品及创意竞赛重点关注数字媒体技术与创意艺术的融合创新,鼓励参赛者运用人工智能、虚拟现实、交互科技等前沿技术进行创作,探索数字艺术在新媒介环境中的表达可能。竞赛强调作品的科技内涵与艺术价值的统一,涵盖交互叙事、虚拟场景构建、生成艺术与文化数字化等领域,旨在推动科技与艺术学科的跨界融合。该赛事作为数字媒体领域具有重要影响力的专业竞赛,为我院学子提供了展示技术应用与创意实践的重要平台,有效强化了学生在数字时代的技术敏感度与社会应用意识。
2025年我院学子获得国家级三等奖1项。
五、全国大学生广告艺术大赛
全国大学生广告艺术大赛(大广赛)由教育部相关部门指导、全国大学生广告艺术大赛组委会与中国传媒大学等联合主办,是面向全国高校的文科类权威竞赛。大赛以“促进教改、启迪智慧、强化能力、提高素质、立德树人”为宗旨,迄今已成功举办17届,覆盖全国1857所高校,累计参赛作品逾百万件。赛事设平面、视频、策划案、UI、互动类等11个类别,所有作品需基于企业真实命题进行创意设计与策略表达。大赛采取“校赛、省赛、全国赛”三级评审机制,我院通过课程与大赛项目联动,帮助学生掌握品牌策略、创意执行与市场需求的综合能力,为其未来在广告、传媒及相关行业的发展奠定坚实基础。
2025年我院学子获得国家级优秀奖1项。
我院持续构建“以赛促学、以赛促教、以赛促创”的教学生态,通过组织学生参与各种国内外高规格赛事,全面激发学生的专业潜能与创新动力。这些竞赛不仅是检验教学成果的试金石,更是学生从课堂走向产业、从理论迈向实践的关键桥梁。未来,学院将进一步推动学科交叉与产教融合,完善创新人才培养机制,助力更多学子在设计与创意领域成就卓越、贡献社会。
六、两岸新锐设计竞赛·华灿奖
两岸新锐设计竞赛“华灿奖”,旨在发现、推介两岸四地青年设计师的综合设计赛事。竞赛面向青年设计师和高校师生,以创新、时尚、实用为评审原则,选拔最具创新意识和培养潜力的青年设计人才,从而增进两岸四地青年设计人才的交流与互动,推动中国设计事业的创新发展。
2025年我院学子获得国家级三等奖1项。
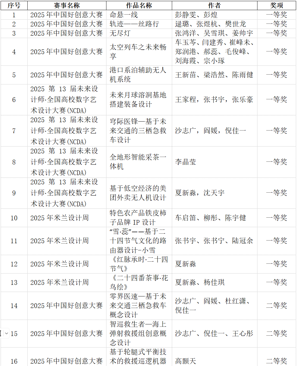
以下是获奖者名单
我们相信——
真正的设计教育,不在重复已知
而在开拓未曾有人走过的路
我们期待
下一个作品,将再次刷新想象
下一位创作者,就是你!
撰稿:鲁晴
排版:丁奕翰
初审:邹雅琢
复审:王丹
终审:冯元林
发布:艺术设计学院新媒体中心

